趋势网(微博|微信)讯:
网易云音乐的个人听歌年度报告转发热度还没退却,这边阿里爸爸的支付宝迅速推出了令人扎心的年度账单






特朗普称战争已基本结束
5岁男孩逗小猴子被母猴拽下悬崖
伊朗称驱逐美以大使可过霍尔木兹
代表说农民交的公粮就等于交了社保
汾酒回应多名硕士拟录为酿酒工成装工
今年各大APP的年终报告都似乎主打情怀路线,毕竟这样更能够直击你脆弱的内心!这次的支付宝年度账单中有预测用户2018年度关键词的部分,大数据能力再一次引来网友集体哀嚎~
有看似成熟理智的“懂得”

有傲娇的难以揣摩的“就不说”

有戳中吃货泪点的“胖”

大多数网友看到“巨额”账单纷纷表示震惊!

微博微信盆友圈呼声一片
大哥朋友们,请你多多关照小弟!

我寄几都不知道寄几这么有钱……

绝对是数据错了!

恩,我决定要好好做人……

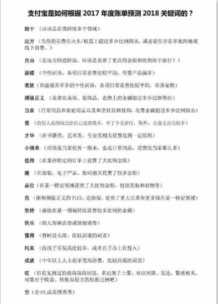
大家都在疑惑这关键词是怎么预测出来的,账单发出之后网友立即发出了一张关键词匹配图

那你的年度关键词又是神马呢?大家赶紧对号入座吧~